কনটেন্টটি শেষ হাল-নাগাদ করা হয়েছে: বৃহস্পতিবার, ৩১ মার্চ, ২০২২ এ ০৭:২৬ PM
কন্টেন্ট: পাতা
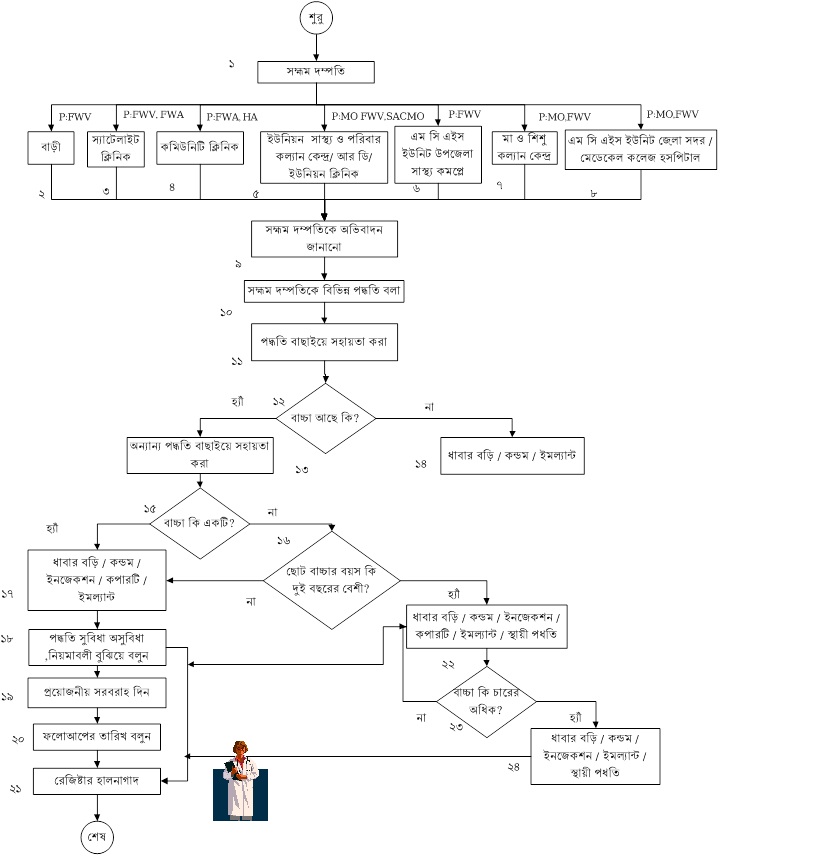
পরিবার পরিকল্পনা সেবা
ক) অস্থায়ী পদ্ধতি (খাবার বড়ি, কনডম , ইনজেকশন) সেবাঃ
প্রতিটি ইউনিয়নে পরিবার পরিকল্পনা পরিদর্শক(FPI) গণ এর তত্বাবধানে প্রতিটি ওয়ার্ডে ইউনিট ভিত্তিক পরিবার কল্যাণ সহকারী(FWA) গণ বাড়ি বাড়ি পরিদর্শনের মাধ্যমে এবং অগ্রিম কর্মসূচী অনুযায়ী সপ্তাহে ০৩(তিন দিন) নির্ধারিত কমিউনিটি ক্লিনিক হতে,প্রতিটি ইউনিয়ন স্বাস্থ্য ও পরিবার কল্যাণ কেন্দ্রে এবং স্যাটেলাইট ক্লিনিক হতে পরিবার কল্যাণ পরিদর্শিকা (FWV) ও উপ- সহকারী কমিউনিটি মেডিকেল অফিসার(SACMO) এর মাধ্যমে এই সেবা প্রদান করা হয়।

খ) স্থায়ী পদ্ধতি (পুরুষ ও মহিলা)ঃ
মেডিকেল অফিসার (এমসিএইচ-এফপি) এর মাধ্যমে উপজেলা পরিবার পরিকল্পনা কার্যালয় এবং অগ্রিম কর্মসূচী অনুযায়ী নির্ধারিত ইউনিয়ন স্বাস্থ্য ও পরিবার কল্যাণ কেন্দ্র হতে এই সেবা প্রদান করা হয়।।
গ) দীর্ঘ স্থায়ী পদ্ধতি (আইইউডি, ইমপ্লান্ট)ঃ
প্রতিটি ইউনিয়ন স্বাস্থ্য ও পরিবার কল্যাণ কেন্দ্র, সদর ক্লিনিক,এমসিএইচ ইউনিট এবং স্যাটেলাইট ক্লিনিক হতে পরিবার কল্যাণ পরিদর্শিকা এর মাধ্যমে আইইউডি সেবা এবং মেডিকেল অফিসার (এমসিএইচ-এফপি) এর মাধ্যমে উপজেলা পরিবার পরিকল্পনা কার্যালয় এবং অগ্রিম কর্মসূচী অনুযায়ী নির্ধারিত ইউনিয়ন স্বাস্থ্য ও পরিবার কল্যাণ কেন্দ্র হতে ইমপ্লান্ট সেবা প্রদান করা হয়।
প্রজনন স্বাস্থ্য সেবা
প্রতিটি ইউনিয়ন স্বাস্থ্য ও পরিবার কল্যাণ কেন্দ্র, সদর ক্লিনিক,এমসিএইচ ইউনিট ,স্যাটেলাইট ক্লিনিক হতে উপ- সহকারী কমিউনিটি মেডিকেল অফিসার ও পরিবার কল্যাণ পরিদর্শিকার মাধ্যমে এবং উপজেলা পরিবার পরিকল্পনা কার্যালয় হতে মেডিকেল অফিসার (এমসিএইচ-এফপি) এর মাধ্যমে বয়ঃসন্ধিকালীন সেবা, আরটিআই/এসটিআই/এইডস সেবা, এম আর সেবা প্রদান করা হয়।
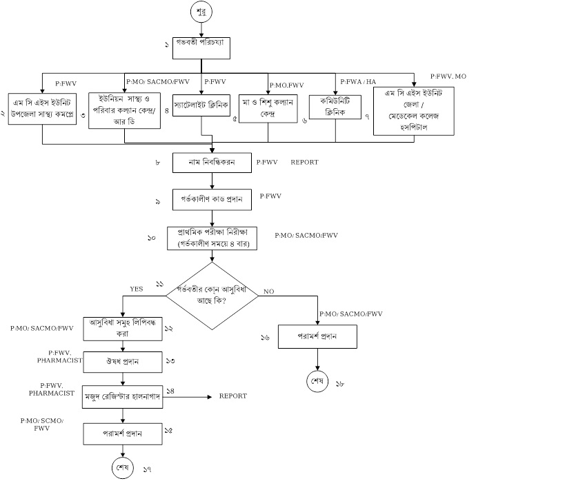
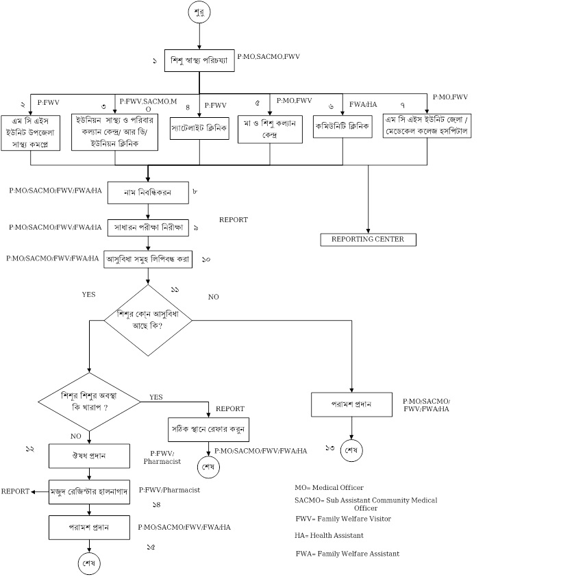
মা ও শিশু স্বাস্থ্য সেবা
প্রতিটি ইউনিয়ন স্বাস্থ্য ও পরিবার কল্যাণ কেন্দ্র, সদর ক্লিনিক,এমসিএইচ ইউনিট ,স্যাটেলাইট ক্লিনিক হতে উপ- সহকারী কমিউনিটি মেডিকেল অফিসার ও পরিবার কল্যাণ পরিদর্শিকার মাধ্যমে এবং উপজেলা পরিবার পরিকল্পনা কার্যালয় হতে মেডিকেল অফিসার (এমসিএইচ-এফপি) এর মাধ্যমে গর্ভকালীন সেবা, স্বাভাবিক প্রসব সেবা, গর্ভোত্তর সেবা, শিশু সেবা ও সাধারণ রোগী সেবা প্রদান করা হয়।
গর্ভকালীন সেবাঃ

প্রসব সেবা ও গর্ভোত্তর সেবাঃ

শিশু সেবাঃ
